Jarvis

AI-Powered Portfolio Automation Tool

github
  • 210 Raised
  • 296 Views
  • 1 Judges

Categories

  • 02. ๐Ÿš€ Hyperliquid Frontier Track
  • 06. Best use of GlueX Router API
  • 08. Best use of Privy

Gallery

Description

๐Ÿง  Project Name

Jarvis

๐Ÿ” Description

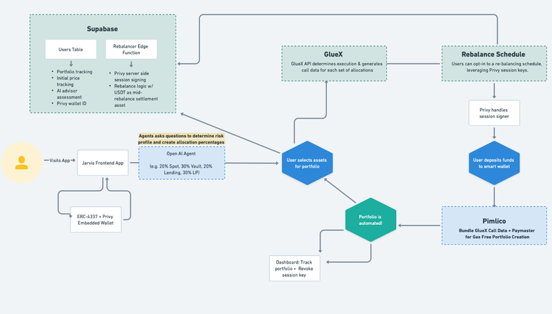
Jarvis is a AI-powered portfolio automation tool that first determines a user's risk-profile and then suggests portfolio allocations across spot, vaults, lending, and LP. Through Account Abstraction, a user's money can be allocated across these asset-classes and be set on a rebalancing schedule with just one click. We solve the problem of protocol fragmentation, complex gas/swap/bridge userOps, and safe autonomous portfolio management to power the strategies of novices to DeFi power users.

๐Ÿ› ๏ธ How It Works

Bob likes to hold HYPE, but depending on his view of the market the allocation of HYPE in his total portfolio varies. Imagine for now it's 30%. He grows frustrated of having to constantly monitor his HYPE allocation, then go to Hyperswap to swap his HYPE for USDT when it pumps, then go to Hyperlend to lend his USDT, then go to back to Hyperswap and add any extra USDT he has to an LP position, then maybe just top off his portfolio with a HL vault.

I am Bob.

Enter Jarvis.

Jarvis leverages AI to help Bob bring structure to his portfolio. Within <30s Bob gets recommended allocation splits across spot, lending, vaults, and LP and can change them to his liking. After a one-time setup of choosing his spot tokens, lending pools, vaults, and liquidity pools, he can configure a rebalancing schedule (e.g. daily) and press one-button then.... voila! His previously encumbered strategy is now on autopilot.

But... how?

Using Privy, Bob gets an ERC-4337 smart wallet that bundles all his transactions (routed for best execution & call data constructed by GlueX) + and gets his gas sponsored by us via Pimlico's Paymaster. Then using Privy session signing, he enables a session key (revocable at any time) letting us rebalance his portfolio autonomously (and safely) with a preset policy.ย 

For more details, please find our architecture diagram below.ย 


๐Ÿ’ป Demo

Loom Demo Video: https://www.loom.com/share/8c8caa482cb843c59cc6d78674d00eec?sid=bd2281b3-427c-4a89-960f-5c540d0ec975


๐Ÿ“‚ Project Links

Include links to anything relevant:


Attachments