LinkPay

PayLink lets companies schedule automated payments for employees, sending funds to multiple wallets across networks like Base, Arbitrum, Avalanche and Ethereum.

github
  • 0 Raised
  • 688 Views
  • 0 Judges

Categories

  • Chainlink

Gallery

Description

LinkPay - Automated Cross-Chain Payroll System

URLs / Links:

dApp: https://linkpay-seven.vercel.app/

Smart Contract deployed on Base Sepolia : 0x291AB221FB0E8C8EEE246E9476Bb2E892D82DcaB

Link: https://sepolia.basescan.org/address/0x291AB221FB0E8C8EEE246E9476Bb2E892D82DcaB#code 

GitHub: https://github.com/ManuelElias1999/LinkPay

Slides (Presentation): https://gamma.app/docs/LinkPay-Secure-Payments-on-the-Blockchain-8ofb4o7ffjy3wmr?mode=doc 

Description:

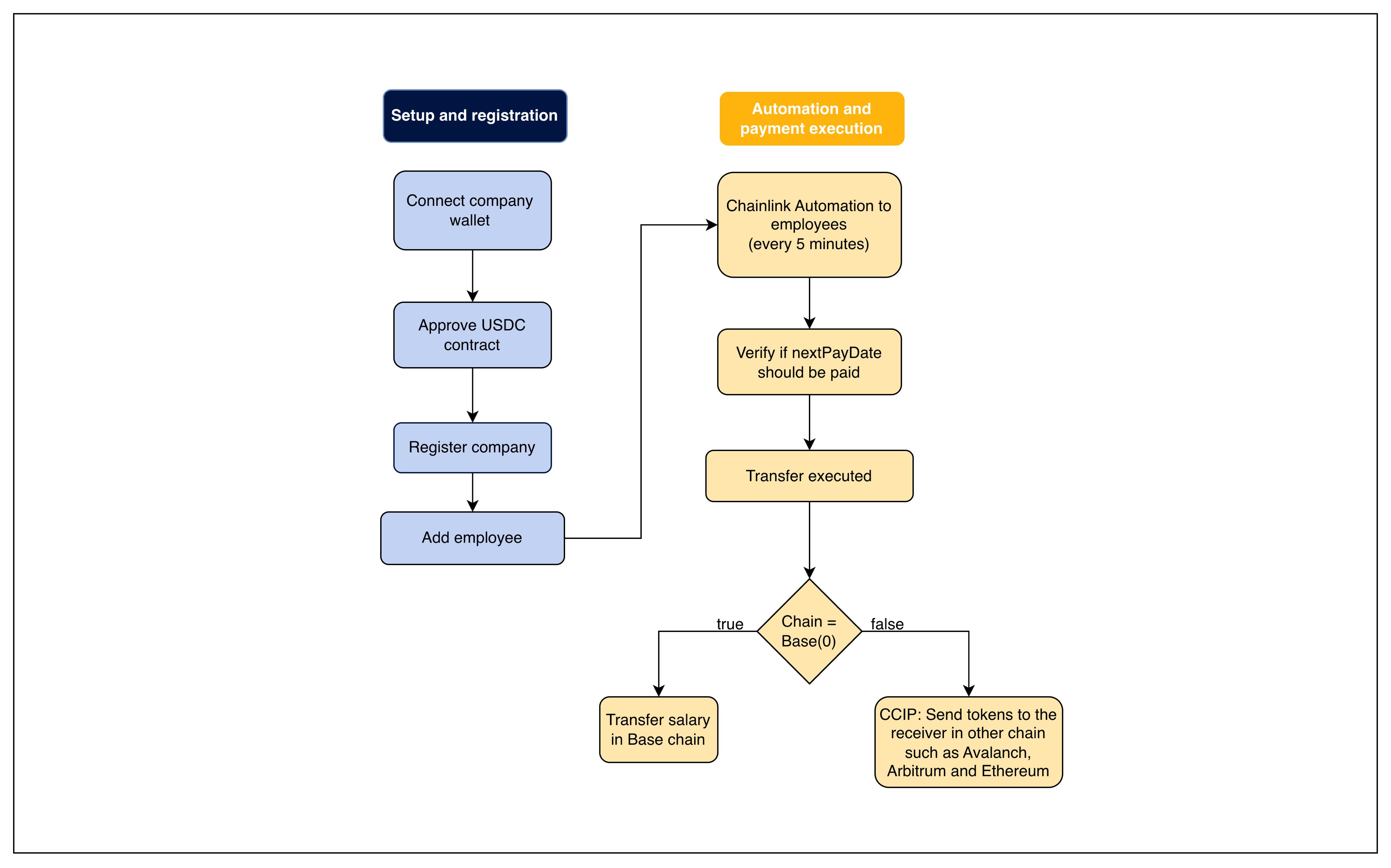
LinkPay is a decentralized, automated payroll platform that enables companies to pay employees in USDC across multiple blockchain networks, using Chainlink services for automation and cross-chain interoperability.

Traditional payroll systems are expensive, slow, and require manual intervention. LinkPay automates salary payments by combining Chainlink Automation and Chainlink CCIP to create a borderless, transparent, and self-operating payroll solution.

How it works:

1. A company must pay 0.01 CCIP-BnM to be registered, after which it can add employees with their salary and destination chain. This fee is required for registration and generates revenue for LinkPay.

2. Chainlink Automation periodically calls the `performUpkeep` function to execute payroll payments automatically.  

3. Chainlink CCIP transfers USDC across different blockchains to each employee’s wallet, ensuring successful delivery.  

4. Each transaction changes the state on-chain — transferring funds, updating balances, and recording completed payments.

¡IMPORTANT! 

For the tests we conducted with the CCIP-BnM token, you can route it through Chainlink and bridge it across different testnet chains. To access the test data, use the following link and make sure to fund your wallet with the test tokens provided:

https://docs.chain.link/ccip/test-tokens#evm-chains 

Note: On mainnet, the CCIP-BnM test token would be replaced with USDC for actual payments.

Sponsors / Patrocinadores:

Sponsor Name
Products / Services Used
Filename and Line
ChainlinkChainlink Automation – automatically triggers scheduled salary payments/contracts/LinkPay.sol – Lines 336 (checkUpkeep) and 387 (performUpkeep)
ChainlinkChainlink CCIP (Cross-Chain Interoperability Protocol) – secure cross-chain token transfers/contracts/LinkPay.sol – Lines 443–610 (transferTokensPayLINK, transferTokensPayNative)
ChainlinkPrice Feeds - See the value of Brazilian reais in USDCfrontend/frontend/components/ui/price-feed.tsx - Lines 60-196 
(setupAndFetch, fetchPrice)

Challenges:

One of the main challenges was enabling payments to reach multiple blockchain networks, such as Base, Arbitrum, Avalanche and Ethereum, using Chainlink. Specifically, we had to integrate two Chainlink technologies: Automation and CCIP, ensuring that scheduled payments could be executed reliably across chains. A significant part of the work involved testing and validating that the payments were processed correctly, securely, and without errors, which required careful handling of smart contract logic and cross-chain interactions.

Finally, balancing security with ease of use for non-technical users was a constant design and development challenge.

What you learned:

Throughout the project, We learned how to interact with decentralized networks using Web3 and ethers.js, manage blockchain transactions, and monitor their status in real time.

On the front-end side, We deepened our knowledge of Next.js, improving the way We structure components, handle asynchronous data, and manage state efficiently.

We also gained experience in deploying dApps that combine both on-chain and off-chain logic, which helped me understand how to connect the user interface with blockchain data in a reliable way.

In the Smart Contracts section, We learned how to use CCIP and connect it to another Chainlink service, in this case, Automation.

What you are proud of:

We proud of building a complete and functional payment solution that allows companies to schedule and automate transfers to multiple employee wallets with transparency and traceability.

The system not only works across different blockchain networks but also simplifies what used to be a complex manual process into a few intuitive steps.

Seeing the platform run successfully, process transactions automatically, and provide a smooth user experience was one of the most rewarding parts of the project.

Future plans:

In the future, we plan to expand PayLink by integrating more blockchain networks and more currencies—not just stablecoins—to provide businesses with greater flexibility.

We also want to add analytics dashboards so organizations can monitor payment flows, transaction history, and cost efficiency.

Another goal is to improve the user interface (UI/UX) for both the mobile and web versions, ensuring accessibility, speed, and a modern design that inspires confidence. Finally, we aim to include compliance and auditing features to make the system ready for enterprise-level adoption.


Attachments